≡ 倪海厦中医医案2008篇089不孕. 二次流产, 第一次十二周流产, 第二次四周流产. 尚好, 然多恶梦 (梦见被鬼追赶).
倪医师病案纪录 初诊日期:2008/4/17姓名性别:年龄及体型来诊日期:089 O,CR女36,微胖2008/4/17来诊原因:不孕. 二次流产, 第一次十二周流产, 第二次四周流产.问诊:1、 睡眠: 尚好, 然多恶梦 (梦见被



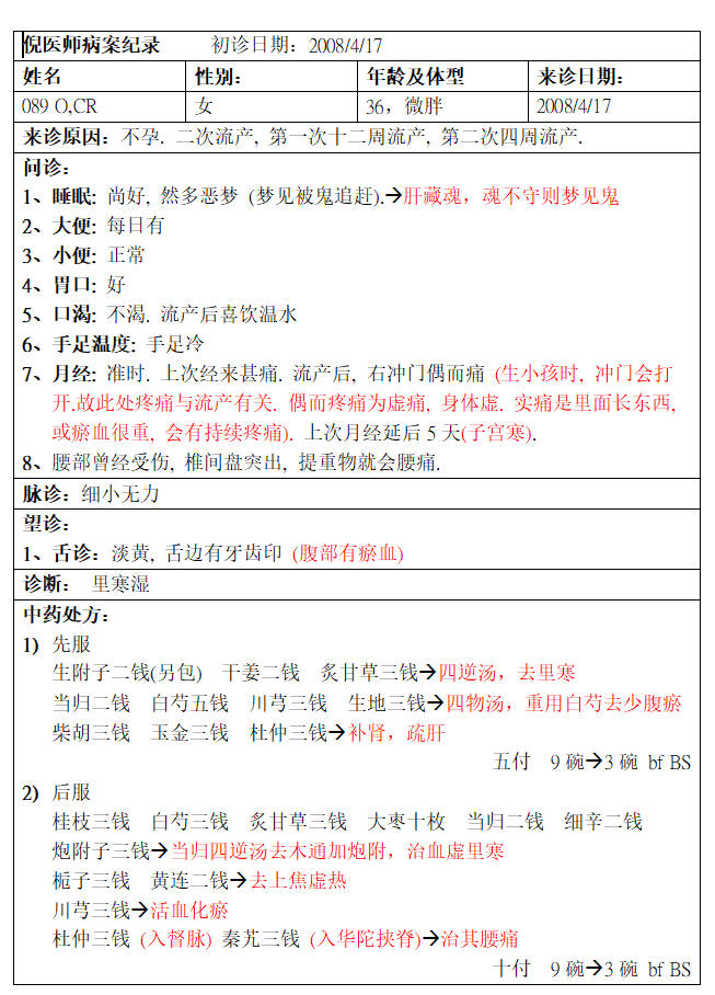
倪医师病案纪录 初诊日期:2008/4/17
姓名
性别:
年龄及体型
来诊日期:
089 O,CR
女
36,微胖
2008/4/17
来诊原因:不孕. 二次流产, 第一次十二周流产, 第二次四周流产.
问诊:
1、 睡眠: 尚好, 然多恶梦 (梦见被鬼追赶).à肝藏魂,魂不守则梦见鬼
2、 大便: 每日有
3、 小便: 正常
4、 胃口: 好
5、 口渴: 不渴. 流产后喜饮温水
6、 手足温度: 手足冷
7、 月经: 准时. 上次经来甚痛. 流产后, 右冲门偶而痛 (生小孩时, 冲门会打开.故此处疼痛与流产有关. 偶而疼痛为虚痛, 身体虚. 实痛是里面长东西, 或瘀血很重, 会有持续疼痛). 上次月经延后5天(子宫寒).
8、 腰部曾经受伤, 椎间盘突出, 提重物就会腰痛.
脉诊:细小无力
望诊:
1、舌诊:淡黄, 舌边有牙齿印 (腹部有瘀血)
诊断: 里寒湿
中药处方:
1) 先服
生附子二钱(另包) 干姜二钱 炙甘草三钱à四逆汤,去里寒
当归二钱 白芍五钱 川芎三钱 生地三钱à四物汤,重用白芍去少腹瘀
柴胡三钱 玉金三钱 杜仲三钱à补肾,疏肝
五付 9碗à3碗 bf BS
2) 后服
桂枝三钱 白芍三钱 炙甘草三钱 大枣十枚 当归二钱 细辛二钱
炮附子三钱à当归四逆汤去木通加炮附,治血虚里寒
栀子三钱 黄连二钱à去上焦虚热
川芎三钱à活血化瘀
杜仲三钱 (入督脉) 秦艽三钱 (入华陀挟脊)à治其腰痛
十付 9碗à3碗 bf BS
解说:
1. 子宫靠小肠火来温暖. 小肠火来自心脏. 心火不足, 小肠冷, 则子宫寒. 手脚冰冷,月经延后就代表寒.此患者第一次流产在第十二周, 第二次流产在第四周; 显示子宫愈来愈寒.
2. 药后如何知道自己是否合适怀孕? 当自己头面冷, 四肢温热, 睡眠深沉, 一觉到天亮 就表示身体恢复正常了. 处方中会用很热的药, 药后可能月经会提前而至, 那是药力将子宫内的瘀血一并排出. 服药期间若是怀孕, 仍可继续服药. 此要只会强固胎儿, 不会流产.
3. 怀胎十月, 前五个月顾母体, 后五个月顾小孩. 小孩顾好, 不会长得太大, 比较好生.
后记:
4/28/08 来电问前方可吃否,由大师姐接听电话,她告之以怀孕了,故大师姐开安胎药给她并告知他只能吃(4/17/08) 的方子不可吃第一方‧安胎方为四物汤(各三钱)炖鸡‧