≡ 倪海厦中医医案2008篇2008-811巴雷特食管异常-本次就诊为胃部时仍不适,偶而仍想吐,走路后若有打嗝则症状缓解。
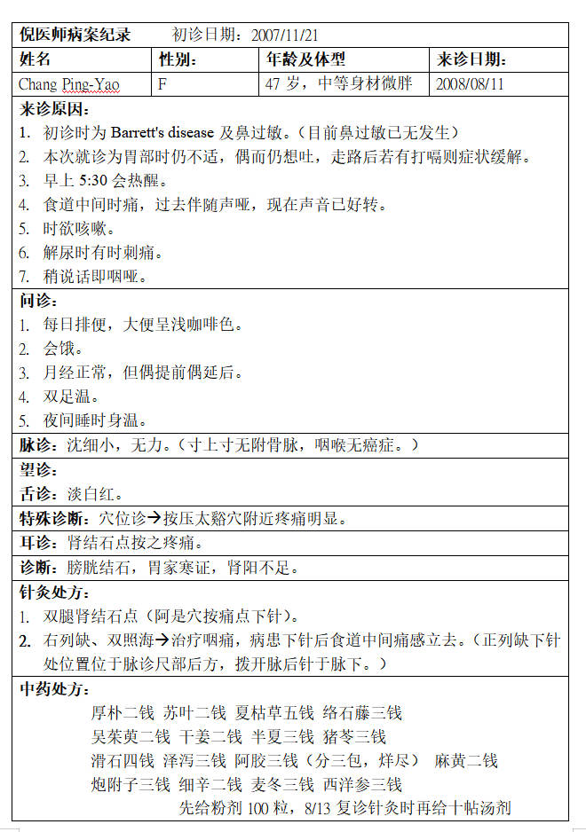
倪医师病案纪录 初诊日期:2007/11/21姓名性别:年龄及体型来诊日期:Chang Ping-YaoF47岁,中等身材微胖2008/08/11来诊原因:1. 初诊时为Barrett's disease及鼻过敏。(目前鼻


倪医师病案纪录 初诊日期:2007/11/21
姓名
性别:
年龄及体型
来诊日期:
Chang Ping-Yao
F
47岁,中等身材微胖
2008/08/11
来诊原因:
1. 初诊时为Barrett's disease及鼻过敏。(目前鼻过敏已无发生)
2. 本次就诊为胃部时仍不适,偶而仍想吐,走路后若有打嗝则症状缓解。
3. 早上5:30会热醒。
4. 食道中间时痛,过去伴随声哑,现在声音已好转。
5. 时欲咳嗽。
6. 解尿时有时刺痛。
7. 稍说话即咽哑。
问诊:
1. 每日排便,大便呈浅咖啡色。
2. 会饿。
3. 月经正常,但偶提前偶延后。
4. 双足温。
5. 夜间睡时身温。
脉诊:沈细小,无力。(寸上寸无附骨脉,咽喉无癌症。)
望诊:
舌诊:淡白红。
特殊诊断:穴位诊à按压太谿穴附近疼痛明显。
耳诊:肾结石点按之疼痛。
诊断:膀胱结石,胃家寒证,肾阳不足。
针灸处方:
1. 双腿肾结石点(阿是穴按痛点下针)。
2. 右列缺、双照海à治疗咽痛,病患下针后食道中间痛感立去。(正列缺下针处位置位于脉诊尺部后方,拨开脉后针于脉下。)
中药处方:
厚朴二钱 苏叶二钱 夏枯草五钱 络石藤三钱
吴茱萸二钱 干姜二钱 半夏三钱 猪苓三钱
滑石四钱 泽泻三钱 阿胶三钱(分三包,烊尽) 麻黄二钱
炮附子三钱 细辛二钱 麦冬三钱 西洋参三钱
先给粉剂100粒,8/13复诊针灸时再给十帖汤剂
解说:
1. Barrett's disease是远端食道粘膜的鳞状上皮被柱状上皮所替代的病变。这种病变被认为是反逆性胃食道疾病的并发症,并因其会发展成食管癌而受到注意。本病大多数病人常会主诉胸骨后灼热感、疼痛、消化不良、呕吐物或粪便中带血、吞咽固体食物困难,以及夜间熟睡时胃内容物逆流。
2. 病患之脉象为沈细小无力,此为肾脉,而「肾主喉咙,肾病发于喉」,故产生上述食道痛症状,而解尿时刺痛为肾结石症状,师以针刺缓解疼痛,以处方治疗。肾主双腿,同时嘱咐病患可藉运动护肾,加强下肢功能。
3. 方义:厚朴、苏叶行气,夏枯草、络石藤治疗咽喉食道肿胀,吴茱萸、干姜温中止呕,猪苓汤利小便,麻黄附子细辛汤治少阴证(凭脉),麦冬、西洋参滋阴生津治咽哑。
备注: