≡ 倪海厦中医医案Ho-Fen帕金森氏症,走路弯腰,手抖近三个月发现。病后走路腰挺不直à阳虚。
倪医师病案纪录 初诊日期:2008/08/18姓名性别:年龄及体型来诊日期:Yuan Ho-FenF83岁 过胖2008/08/18来诊原因:1帕金森氏症,近三个月发现。病后走路腰挺不直à阳虚。2发病前,长年(十年以上)服用多种西药、营养品,



倪医师病案纪录 初诊日期:2008/08/18
姓名
性别:
年龄及体型
来诊日期:
Yuan Ho-Fen
F
83岁 过胖
2008/08/18
来诊原因:
1帕金森氏症,近三个月发现。病后走路腰挺不直à阳虚。
2发病前,长年(十年以上)服用多种西药、营养品,包括:
ababy aspirin b高血压药 c频尿药 d善存多种维他命 e骨骼维他命
f女性荷尔蒙 ……族繁不及备载。
3不吃高血压药时的血压:150/90à此数值多是肾脏问题,血液流入肾脏,血管扩张不易,压力回逆造成高血压,不吃高血压药不会中风。若一定要吃,160/100以上才吃药。
4不闻香臭à此为女性荷尔蒙造成的副作用。
问诊:
1睡不好,晚上小便三次,冬天可达九次。
2大便秘,五天以上才有,不吃药不大便。
3小便茶色因服维他命。
4口渴平平,欲饮温水。
5胃口好。
6双足冷。
7早起口苦、舌干。
8左手左足麻à有中风前兆的迹象。
9足有点水肿,静脉曲张à重用白芍。
10眠时身温尚好。
11很少头痛。
脉诊:洪有力,不数。
望诊:下巴抖,手抖,闭眼则眼皮抖
1、舌诊:舌黄湿
2、眼诊 : 瞳缩反应差à肾阳不足。(瞳孔小à聪明)
肝区有白点à累积毒素。(服西药过多)
肺区有点痰。
特殊诊断:
耳诊:
诊断: 肾阳不足,肝损伤,阳明腑热。
针灸处方:
1双三皇穴à退水之外,对脚无力很有帮助。
2双高血压穴(足三里下五分往上刺到足三里)à可降血压。
3双合谷 双迎香à 治鼻不闻香臭。
4喷鼻粉à助痰饮排出。
中药处方:
补骨脂三钱 泽泻六钱 川芎三钱 丹皮三钱 桃仁三钱 茯苓五钱 乌药五钱 细辛二钱 白芍一两 炙甘草五钱 炮附子三钱 辛夷三钱 厚朴二钱 枳实二钱 大黄四钱 芒硝二钱(分三包冲服) 柴胡三钱 郁金五钱 龙胆草三钱 酸枣仁三钱
三付 九碗煮三碗水 早晚饭前各一碗
解说:
1此为典型西药营养品造成副作用之帕金森氏症。
2吃高血压药会利尿,于是得吃频尿药。Aspirin与维他命荷尔蒙皆无益处,更不可能预防骨质疏松症。故所有西药都要停药。不然帕金森氏症不会好。
3川芎、钩藤、丹皮、桃仁皆可强壮血管,丹皮桃仁活血化瘀用在动脉,静脉用白芍,服用以上中药,即使血压高达240也不会中风!
4此阳明腑热证须先通大便解决便秘问题,之后始可着手治疗帕金森氏症。
5走路弯腰,手抖,皆为阳虚阳不足之症状。
6辛夷治鼻不闻香臭的嗅觉问题。乌药、细辛引小肠火下行,促膀胱气化,治疗频尿。
7每天针灸巩固疗效。
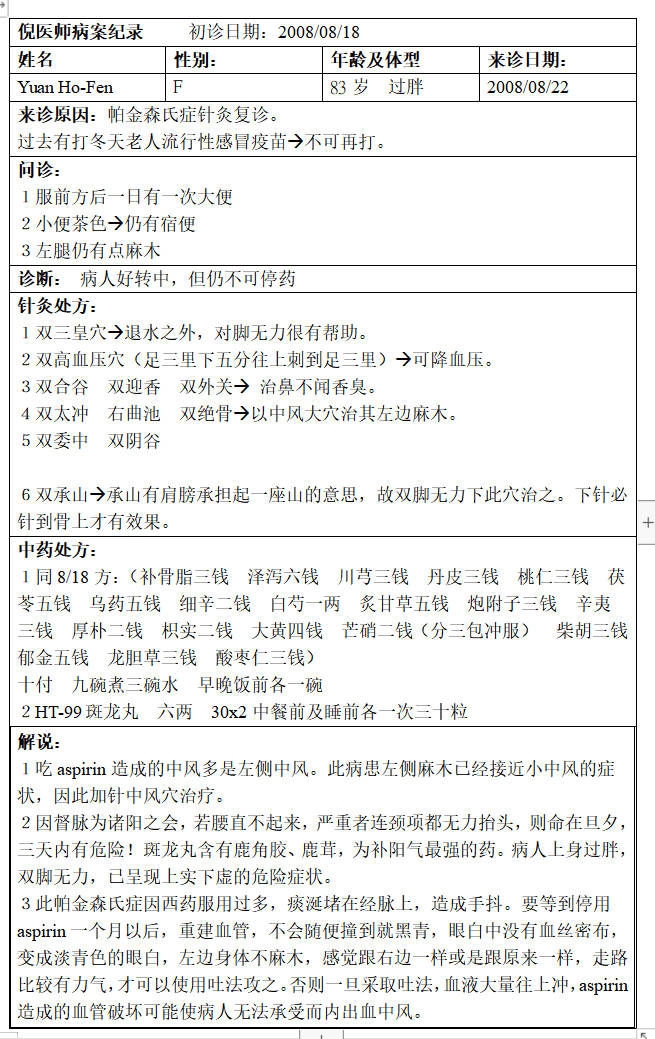
倪医师病案纪录 初诊日期:2008/08/18
姓名
性别:
年龄及体型
来诊日期:
Yuan Ho-Fen
F
83岁 过胖
2008/08/22
来诊原因:帕金森氏症针灸复诊。
过去有打冬天老人流行性感冒疫苗à不可再打。
问诊:
1服前方后一日有一次大便
2小便茶色à仍有宿便
3左腿仍有点麻木
诊断: 病人好转中,但仍不可停药
针灸处方:
1双三皇穴à退水之外,对脚无力很有帮助。
2双高血压穴(足三里下五分往上刺到足三里)à可降血压。
3双合谷 双迎香 双外关à 治鼻不闻香臭。
4双太冲 右曲池 双绝骨à以中风大穴治其左边麻木。
5双委中 双阴谷
6双承山à承山有肩膀承担起一座山的意思,故双脚无力下此穴治之。下针必针到骨上才有效果。
中药处方:
1同8/18方:(补骨脂三钱 泽泻六钱 川芎三钱 丹皮三钱 桃仁三钱 茯苓五钱 乌药五钱 细辛二钱 白芍一两 炙甘草五钱 炮附子三钱 辛夷三钱 厚朴二钱 枳实二钱 大黄四钱 芒硝二钱(分三包冲服) 柴胡三钱 郁金五钱 龙胆草三钱 酸枣仁三钱)
十付 九碗煮三碗水 早晚饭前各一碗
2HT-99斑龙丸 六两 30x2中餐前及睡前各一次三十粒
解说:
1吃aspirin造成的中风多是左侧中风。此病患左侧麻木已经接近小中风的症状,因此加针中风穴治疗。
2因督脉为诸阳之会,若腰直不起来,严重者连颈项都无力抬头,则命在旦夕,三天内有危险!斑龙丸含有鹿角胶、鹿茸,为补阳气最强的药。病人上身过胖,双脚无力,已呈现上实下虚的危险症状。
3此帕金森氏症因西药服用过多,痰涎堵在经脉上,造成手抖。要等到停用aspirin一个月以后,重建血管,不会随便撞到就黑青,眼白中没有血丝密布,变成淡青色的眼白,左边身体不麻木,感觉跟右边一样或是跟原来一样,走路比较有力气,才可以使用吐法攻之。否则一旦采取吐法,血液大量往上冲,aspirin造成的血管破坏可能使病人无法承受而内出血中风。